一、组织架构
认证单位:中国田径协会
主办单位:温州市体育局、温州市龙湾区人民政府
承办单位:温州市龙湾区体育事业发展中心、温州马拉松协会
协办单位:温州体育发展投资集团有限公司
二、竞赛日期及地点
2025年3月30日(星期日)上午8:00在温州市龙湾区举行
三、竞赛项目及规模
(一)半程马拉松(21.0975km):6000人
(二)欢乐跑(5km):2000人
四、比赛路线(以赛前公布路线为准)
五、竞赛办法
(一)按照中国田协最新公布的《2024中国田径协会路跑管理文件汇编》,中国田径协会审定的最新田径竞赛规则和本届半程马拉松赛竞赛规程执行。
(二)比赛检录:
1、所有选手须正确佩戴本届赛事号码布,至少在赛前40分钟到达指定区域进行检录。
2、不允许跨区检录起跑。如有违反则取消该选手成绩和排名,并追加禁赛一年的处罚。各项目起点距前方方队10米。
(三)起跑顺序:按半程马拉松、欢乐跑分区站位排列。轮椅选手(非竞速轮椅)须在大众选手分区站位最尾端出发。
(四)发令:采用一枪发令同时起跑的办法。如果参赛者无效起跑,不会被叫停,裁判将取消其参赛资格。
(五)计时办法
1、半程马拉松比赛项目采用感应计时,欢乐跑项目不设计时,感应计时芯片将在选手通过起点线开始计时,参赛选手须正确佩带组委会提供的一次性计时芯片参赛方为有效。
2、在起终点、每5公里点、折返点均设有计时感应地毯,且每个计时点位上设置比赛录像。选手行进过程中必须逐一通过所有的地面计时感应地毯。如在关门时间内完成比赛但缺少任何一个计时点的成绩,将取消成绩。
3、欢乐跑项目不计时。
4、计时芯片将在参赛物品领取现场与号码布同时发放,本次比赛采用一次性计时芯片,不需回收不收取芯片押金。
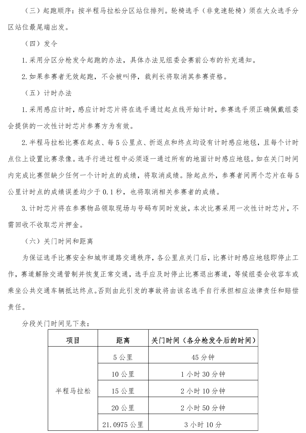
(六)关门时间和距离
为保证选手比赛安全和城市道路交通秩序,各公里点关门后,比赛计时感应地毯即停止工作,赛道解除交通管制并恢复正常交通,选手应及时停止比赛退出赛道,等候组委会收容车或乘坐公共交通车辆抵达终点。否则由此引发的事故将由该名选手自行承担相应法律责任和赔偿责任。
关门时间以发令枪声时间计时,具体见下表:

(七)存、取衣
本次赛事为半程马拉松项目(欢乐跑项目不提供)参赛选手提供存取衣服务。赛前,可在起点指定区域按号段寄存衣物;完赛后,凭本人号码布,到赛后服务区对号领取本人的寄存衣物。组委会建议不要将贵重物品存放在包内(如手机、有效证件、现金、各种钥匙、信用卡、Ipad等),若发生损坏或遗失,由参赛选手本人承担。
比赛当天起点存衣服务将于07:45截止,请选手做好时间安排。参赛选手在比赛当日12:00前到终点指定区域领取个人存放物品。如超过领取时间没有领取的,可于赛后5个工作日内到赛事组委会办理领取,或联系组委会选择邮寄到付。逾期未领取的,组委会将按无人领取处理。
(八)饮水、饮料、能量补给站点

(九)医疗救护
1、在比赛起点和赛道沿途每2.5公里及终点均设固定医疗点。
2、赛道沿途配备流动AED医疗救援服务工作人员。
3、赛道沿途每100米安排1名经过急救专业培训的志愿者,协助医疗救护、维护比赛秩序,选手可随时向他们求助。在比赛中,医疗保障部负责人有权根据选手身体状况下达指令终止选手比赛并收取其号码布;若参赛选手不听从现场医务人员建议,坚持参赛产生的一切后果及责任由参赛选手本人承担,若选手丧失意识,则自动委托组委会采取一切手段进行急救,包括但不限于CPR心肺复苏,AED体外除颤,租用车辆或航空器进行快速转运。
(十)组委会为所有参赛选手提供参赛服,盛衣袋、号码布、计时芯片(欢乐跑项目不提供计时芯片)。
(十一)完赛证书下载
1、半程马拉松选手在关门时间内,按规定路线完赛的可于比赛结束48小时后,登录温州龙湾半程马拉松官网进行成绩查询及证书下载,证书包括分段点成绩、枪声成绩、净计时成绩等,非获奖选手的成绩排名以净计时为准。若选手缺少任何一个感应计时点的成绩,将取消成绩。
2、欢乐跑完赛选手,在终点发放完赛奖牌。
(十二)有关竞赛的其它具体要求和安排,请详细阅读赛前公布的《参赛指南》及相关说明。
六、参赛办法
(一)年龄要求
参赛选手须本人持身份证(护照、军官证)等有效证件按下列各项目的年龄规定进行报名。具体年龄规定如下:
1、半程马拉松年龄限16周岁以上(2009年3月30日前出生),70周岁以下(1955年3月30日以后出生);
2、欢乐跑年龄限13周岁以上(2012年3月30日前出生),70周岁以下(1955年3月30日以后出生);
注:18周岁以下未成年人参赛,须由其监护人或法定代理人同意参赛并签署参赛免责声明,方可参加比赛。
(二)参赛选手身体状况要求
马拉松运动是一项长距离、大负荷、高强度的竞技运动,也是一项高风险的竞技项目,对身体状况有较高的要求。参赛选手应身体健康,具有长期参加长跑锻炼的基础,并已确认参赛声明中的有关条款。组委会建议参赛选手在赛前一个月内进行必要的身体检查,确定自身条件符合高强度运动的才可以报名参赛,体检项目主要包括但不限于:血压、心率、心电图等。
报名半程马拉松项目的选手都必须上传2024年3月30日之后县级以上医院体检证明(内容参见《2025温州龙湾半程马拉松体检模板》),或提交2024年3月30日之后国内正式线下比赛半程马拉松及以上完赛证书(所提供的证明都必须真实有效)。
1、先天性心脏病和风湿性心脏病者;
2、高血压和脑血管疾病者;
3、心肌炎和其它心脏病者;
4、冠状动脉病和严重心律不齐者;
5、血糖过高或过低的糖尿病者;
6、比赛日前2周患感冒者;
7、赛前一晚大量饮用烈性酒或睡眠不足者;
8、患有感染性疾病未痊愈者;
9、妊娠期孕妇;
10、其它不适合运动的疾病者。
(三)报名办法
1、参赛规模设定8000人(含半程马拉松6000人、欢乐跑2000人),名额先到先得。
2、报名费用:半程马拉松120元/人(人民币)、欢乐跑60元/人(人民币),报名参赛选手可在规定时间内登录赛事官方网站按相关要求进行报名缴费,具体报名时间及方法请关注官方公布《报名须知》;
3、团队赛报名方式
(1)团队赛发起人:官网报名入口→选择“团队赛”相应组别(半程马拉松团队赛)→创建团队名称及邀请码→填写个人报名信息→邀请队员(发送团队赛报名链接给队员)报名;
(2)团队赛队员:官网报名入口→选择“团队赛”相应组别(半程马拉松团队赛),搜索团队名称,输入邀请码(由发起人设置),填写个人报名信息→完成组队。
(3)已个人报名的选手,加入团队:官网报名入口→选择“团队赛”相应组别(半程马拉松团队赛),搜索团队名称,输入邀请码(由发起人设置),填写个人身份证号→选择加入团队。
注:完成团体赛报名后无需再进行个人报名(每个团队最低要求8人,限报10人。完赛排名需有一名女性选手)。
4、浙江马拉松积分优胜选手免费名额
通过浙江马拉松官网(www.zjim.org)或关注浙江省马拉松及路跑协会微信公众号申请,按申请先后顺序,前20名(须符合温州龙湾半程马拉松参赛选手身体状况要求和规程要求,并且在浙江马拉松系列赛免费参赛资格不超过2次)免收报名费。
温馨提醒:因数据对接有时间差,在温州龙湾半程马拉松网站报名成功选手,登录网站未显示免费资格信息,请勿匆忙缴费。缴费已完成的,组委会不安排退费工作。
4、不予报名参赛选手
(1)因违反温州龙湾半程马拉松组委会赛事有关规程,被温州龙湾半程马拉松组委会处以禁赛处罚的选手。
(2)因兴奋剂违规或其他赛事违规行为而被中国田径协会所列入禁赛名单的选手。
5、参赛物品领取请查阅赛事官方网站在赛前所公布的《领物须知》。
6、以上未尽事宜,请查阅赛事官方网站公布的《报名须知》。
(四)参赛物品领取
1、组委会确认参赛资格后,将通知选手查询参赛号码。
2、报名成功的选手,赛前须本人持有效证件原件在规定时间内领取参赛物品,《领物须知》将于赛前在温州龙湾半程马拉松官方网站发布。
(五)退出规则
经组委会确认获得参赛资格者,如无法参赛,物资包不予发放,报名费不予退还。
七、名次录取及奖励办法
(一)赛会奖

(二)团体奖(按净计时成绩录取)
以团队形式报名参赛的各队在关门时间内跑完半程马拉松的前8名运动员(至少含一名女性)的比赛净成绩相加计算各代表队最终成绩,时间总数少者列前,取前8队予以奖励;如半程马拉松团队成绩相同时,则以相关队半程马拉松第一名运动员的原始净成绩进行比较,名次排前者获胜;如再相同,则以相关队第二名运动员的原始净成绩进行比较,名次排前者获胜,以此类推。
半程马拉松完赛运动员不足8人的团队不计名次(团队赛,个人项目可同时获奖)

注:欢乐跑不设置奖金。
(三)赛会组半程马拉松男、女前三名按枪声成绩录取,四至二十名按净计时成绩录取;
(四)根据中国相关税法规定,上述所有奖金需征收20%的个人所得税。由组委会统一代扣代缴。
(五)组委会为半程马拉松男、女前三名运动员各颁发奖杯一座。
(六)领奖办法
1、以上奖项于赛事结束后72小时内,在赛事官网公示10个工作日,公示期内如对获奖者比赛成绩有异议者,请联系组委会竞赛部并提供真实有效的证据。凡被举报违反竞赛规则和规程相关规定者,经调查取证确认事实则取消录取名次,其被取消的名次不再递补。
2、名次奖须待成绩公示无异议后发放奖金。
3、领奖时获奖选手须提交本人有效银行卡号、本人签名的身份证复印件及联系电话。
八、处罚办法
(一)为加强赛风赛纪管理,赛事组委会严禁私自转让参赛资格,禁止一切替跑、蹭跑、伪造号码布及使用非赛事号码布者进入赛道参赛。一经查出,对违规者将终身禁止参加温州龙湾半程马拉松赛事,并报请中国田径协会和浙江省马拉松及路跑协会追加处罚。由于替跑、蹭跑、伪造号码布等违规行为所造成的一切后果均由违规者自行承担,对造成经济损失及严重影响的,组委会还将保留追究违规者法律责任的权利。
(二)比赛期间组委会将对起点、每5公里计时点、折返点及终点进行录像监控。出现以下问题之一者,组委会将视其情节轻重分别给予取消比赛资格及成绩、禁赛1-2年及终身禁赛等处罚,并报请中国田径协会和浙江省马拉松及路跑协会追加处罚。
1、选手携带他人计时芯片或一名选手同时携带2枚以上(含2枚)计时芯片参加比赛;
2、不按规定的起跑顺序,在非指定区域起跑;
3、起跑有违反规则行为;
4、以接力或借助外力方式完成比赛;
5、关门时间到后不停止比赛,或退出比赛后,又返回赛道;
6、没有沿规定线路跑完全程,抄近道或乘交通工具途中插入;
7、不按规定要求,重复通过终点、未跑完全程私自通过终点领取完赛奖牌;
8、在起跑线与终点线附近或赛道当中滞留(如跳舞、表演或其他影响他人比赛的行为);
9、不按规定要求携带本人号码布通过终点;
10、私自伪造号码布、使用其他赛事或往届温州龙湾半程马拉松号码布通过终点领取完赛奖牌等;
11、利用虚假信息或冒充境外选手报名获取参赛资格;
12、出现不文明行为(如随地便溺、乱扔垃圾、踩踏花坛绿化地等);
13、不服从赛事工作人员的指挥,干扰裁判执裁,打架斗殴,聚众闹事等妨碍比赛秩序的行为;
14、其他违反竞赛规则及规程规定的行为。
九、保险
(一)本次比赛为所有参赛选手和工作人员提供保险,保单以报名信息为准,如选手报名信息有误导致无法投保或投保无效,责任由选手自行承担,比赛中发生的后果责任自负。替跑、蹭跑、倒卖以及使用非本届赛事号码布的违规者均无法获得保险资格。
(二)参赛者参赛期间若由于选手自身原因(包括但不限于自身有慢性疾病、隐形疾病、身体承受力不足等原因)所导致的身体不适及引发相关疾病、症状的(包括但不限于中暑、昏厥等),若最终被保险公司认定不属于理赔范围,则由此产生的一切全部法律责任及后果(包括但不限于医疗救治费用、误工损失、伤残赔偿或补偿、死亡赔偿金等)均由参赛者自行承担,与组委会无关。请参赛者慎重评估自身身体状况后进行报名、参赛。组委会在比赛期间提供免费的、仅限于现场可以采取的、急救性质的医务治疗,参赛者后续在医院救治过程中所发生的相关费用,由参赛者与医院结算后可向保险公司申请索赔或自行与保险公司进行协商,组委会可以提供必要的资料信息对接辅助。
(三)参赛选手的《人身保险说明书》赛前可登录温州龙湾半程马拉松官网查阅。
十、技术官员与裁判
本届赛事的技术官员、赛事主管与主要岗位裁判员由中国田径协会及浙江省体育竞赛中心负责选派。
十一、浙江马拉松积分
本次比赛的半程马拉松完赛选手可获得浙江马拉松积分,同时可申请浙江马拉松及路跑运动大众等级。
十二、温州龙湾半程马拉松组委会
(一)电 话 :0577-88868108
咨询时间:(周一至周六)9:00-11:30 14:00-17:30
周日及法定节假日不上班。
(二)邮 箱 :longwanmls@163.com
(三)官方网站:http://longwan.zjim.org/
十三、本规程解释权属于温州龙湾半程马拉松组委会,未尽事项,另行通知。
2025温州龙湾半程马拉松团队赛规则
2025温州龙湾半程马拉松团队赛规则
一、团队赛规则
(一)组别限定:半程马拉松
(二)报名费:半程马拉松120元/人
(三)报名时间:与官方报名通道时间同步
(四)报名人数:每队人数不少于8人,上限10人,不限性别(至少含一名女性)。
(五)团体赛限30支队伍参加(优先选择完成组队且符合团体赛规程的队伍)。
(六)团队赛的参赛人员需遵守《2025温州龙湾半程马拉松竞赛规程》,如违反,将依据竞赛规程进行判罚且取消该团队成绩。
(七)名次录取
以各队在关门时间内跑完半程马拉松的前8名运动员(至少含一名女性)的比赛净成绩相加计算各代表队最终成绩,时间总数少者列前,取前8队予以奖励;如半程马拉松团队成绩相同时,则以相关队半程马拉松第一名运动员的原始净成绩进行比较,名次排前者获胜;如再相同,则以相关队第二名运动员的原始净成绩进行比较,名次排前者获胜,以此类推。
(八)半程马拉松完赛运动员分别不足8人的团队不计名次。
二、团队赛报名
(一)报名方式
1、团队赛发起人:官网报名入口→选择“团队赛”相应组别(半程马拉松团队赛)→创建团队名称及邀请码→填写个人报名信息→邀请队员(发送团队赛报名链接给队员)报名;
2、团队赛队员:官网报名入口→选择“团队赛”相应组别(半程马拉松团队赛),搜索团队名称,输入邀请码(由发起人设置),填写个人报名信息→完成组队。
3、已个人报名的选手,加入团队:官网报名入口→选择“团队赛”相应组别(半程马拉松团队赛),搜索团队名称,输入邀请码(由发起人设置),填写个人身份证号→选择加入团队。
注:完成团体赛报名后无需再进行个人报名。
(二)报名办法
1、以团队名义报名,也可临时组队报名,队员不可同时属于2个及以上团队。团队队员成功加入团队后,团队队员名单不可变动。
2、队伍名称格式为“名称+队(团)”,杜绝低俗、不健康的队名,团队名称控制在8个字以内。
三、团队赛奖励
团队奖金标准:(单位:元/人民币)

(一)所有获奖团队的运动员成绩在赛事官方网站公示,奖金于公示结束后联系获奖团队队长进行发放。公示期内如对获奖者比赛成绩有异议,请联系组委会办公室并提供真实有效的证据。
(二)按照中国税法规定,上述奖金须扣除20%的个人所得税。由组委会统一代扣、代缴。
(三)如团队中有队员违反《2025温州龙湾半程马拉松竞赛规程》或被举报违反竞赛规程属实,取消该团队名次和奖金,后面名次不递增。
(四)个人选手奖金和团队奖金可同时获得。
四、参赛包领取
团队赛报名团队的参赛包由团队队长统一到现场代领,团队赛参赛包不接受个人分别领取。
五、本规则须知最终解释权归2025温州龙湾半程马拉松组委会所有。未尽事宜,另行通知。